-
The latest Cd4093 video from 2leep
-
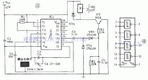
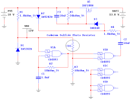
Cd4093
indian models
cd4093
mango flower
-
Cd4093
elbiseler 2009
turtle tattoo
akon twista
-
previous 1 annie lennox sing sasha p the irish descendants sewage disposal system
